Blender怎么查看参考手册
- 浏览: 0
- |
- 更新:
Blender是一款三维图形图像软件,支持多平台跨平台使用,软件体积小巧,占用内存少,可以应用在众多不同的系统中。有小伙伴知道Blender怎么查看参考手册吗,下面小编就给大家详细介绍一下Blender查看参考手册的方法,大家感兴趣的话可以来看一看。
查看方法:
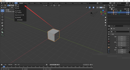
1、双击进入软件,点击上方菜单栏中的"帮助"选项。
2、接着点击下方选项列表中的"手册"。
3、然后在弹出的窗口界面中即可查看到参考手册内容了。
热门教程
- 1 win7 32位安装版
- 2 win7纯净版镜像64位
- 3 win7纯净版镜像32位
- 4 win7纯净版系统镜像iso
- 5 win7纯净版系统镜像32位
- 6 win7纯净版系统镜像64位
- 7 win7纯净版系统镜像
- 8 深度win7系统镜像
- 9 深度win7系统32位
- 10 深度win7系统64位


